欢迎来到账易!
我们的微信 联系我们 在线交流

全国服务热线:400-893-5553

服务热线:
400-893-5553
为您提供快速、专业的企业财税服务
代理记账公司:“首违不罚”事项清单公布!有温度的税务执法你感受到了吗?

代理记账公司:“不罚了吗?太好了,感谢你们的理解和支持,今后我一定按时申报纳税!”近日,金华市捷众工程服务有限公司财务人员来到开发区税务局准备接受处罚,得知“首违不罚”举措后惊喜不已。

 

由于该公司刚注册成立,未开展经营,财务人员忘了在3月申报期限内及时申报,导致逾期未完成纳税申报。税务局工作人员了解到公司是今年初次发生税收违法行为,行为轻微并及时纠正且没有造成危害后果,对其作出不予处罚的决定。

 

“首违不罚”政策,让纳税人感受到税务刚性执法中的“柔情”。

 

 

关于“首违不罚”的柔性执法举措去年就已提上日程,最近由于国家税务总局正式公布了“首违不罚”的事项清单并大力推进此项政策,这才使得很多纳税人尤其明确的感受到了“柔性执法”的温度。

 

 

关于发布《税务行政处罚“首违不罚”事项清单》的公告

 

国家税务总局公告2021年第6号 

 

  为贯彻落实中共中央办公厅、国务院办公厅《关于进一步深化税收征管改革的意见》、国务院常务会有关部署,深入开展2021年“我为纳税人缴费人办实事暨便民办税春风行动”,推进税务领域“放管服”改革,更好服务市场主体,根据《中华人民共和国行政处罚法》、《中华人民共和国税收征收管理法》及其实施细则等法律法规,国家税务总局制定了《税务行政处罚“首违不罚”事项清单》。对于首次发生清单中所列事项且危害后果轻微,在税务机关发现前主动改正或者在税务机关责令限期改正的期限内改正的,不予行政处罚。税务机关应当对当事人加强税法宣传和辅导。

 

  现将《税务行政处罚“首违不罚”事项清单》予以发布,自202141日起施行。

 

                                                                                                                                                                                   特此公告。

 

                                                                                                                                                                                       国家税务总局

 

                                                                                                                                                                                       2021331

 

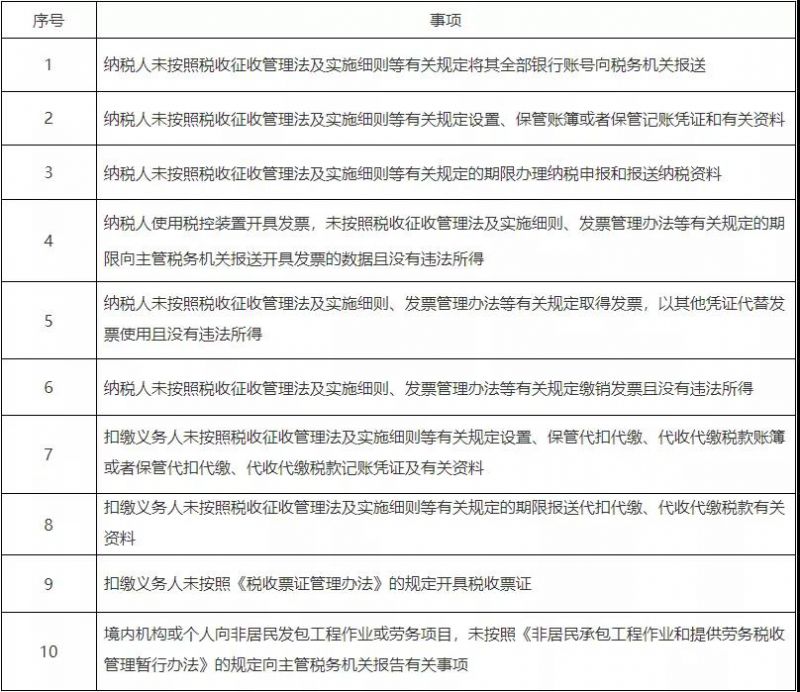
税务行政处罚“首违不罚”事项清单

 

  对于首次发生下列清单中所列事项且危害后果轻微,在税务机关发现前主动改正或者在税务机关责令限期改正的期限内改正的,不予行政处罚。

 


以上就是这次“首违不罚”的事项清单汇总,建议大家仔细阅读或保存下来,虽然税务事项最好从无纰漏,但是万一出现了特殊情况,如果符合清单上的标准还是可以争取到“首违不罚”的。

 

当然,对于想要长久发展的企业来说,最稳妥的还是要保证纳税申报“零失误”,对于中小微企业而言,选择一家专业可靠的代理记账机构尤为重要!

 

创易·账易代理记账服务平台拥有行业资深财会团队及风控部门,不仅有经验丰富的会计团队为企业处理账务问题,还能及时根据最新政策为企业量身定制税务筹划方案,帮助企业合理节税,提高产值!

 

以上是账易财税为您整理的资料,想要了解更多工商财税事项和代理记账服务,请关注账易代理记账公司